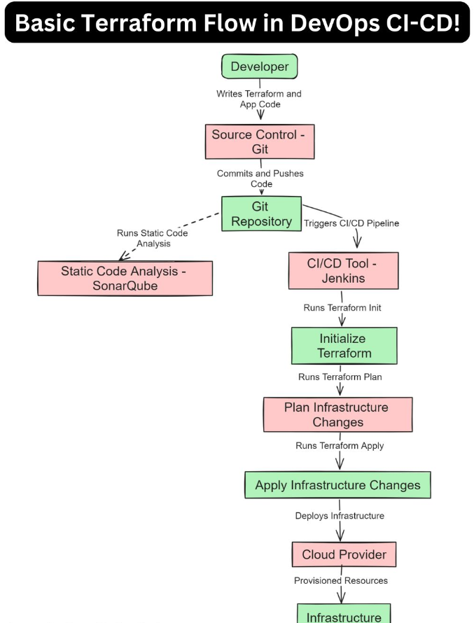
1. Developer: The developer writes both Terraform configuration files and application code.2. Source Control: The developer commits the code changes to a local Git repository and then pushes these commits to a remote repository.3. Static Code Analysis: Before triggering the CI/CD pipeline, a static code analysis tool like SonarQube scans the code for potential security vulnerabilities and code quality issues.4. CI/CD Tool: The push to the remote repository triggers the CI/CD pipeline configured in Jenkins.5. CI/CD tool: There are plenty of CI/CD tool available like CircleCI, GitHub Actions, ArgoCD and others.6. Terraform Initialization: Jenkins runs the terraform init command to initialize the Terraform working directory, downloading the necessary provider plugins.7. Infrastructure Planning: Jenkins executes terraform plan, which generates an execution plan. This plan shows what actions Terraform will take to achieve the desired state defined in the configuration files.8. Infrastructure Application: Jenkins runs terraform apply to apply the planned changes. This step makes actual changes to the cloud infrastructure as defined in the Terraform configuration.
9. Infrastructure Deployment: The infrastructure is deployed to the specified cloud provider (e.g., AWS, Azure, GCP).10. Infrastructure: The deployed resources (e.g., VMs, networks, storage) are now provisioned and ready for use.
